SP1088F
是一款同步降壓轉換器,該轉換器可驅動輸出2.4A負載電流。
詳細介紹
文檔與工具
樣品及購買
SP1088F是一款同步降壓轉換器,該轉換器可驅動輸出2.4A負載電流。設計允許SP1088F在9V到40V寬輸入電壓范圍內工作。通過將COMP/EN引腳邏輯電平拉低來實現外部關斷功能,并進入待機模式。外部補償使反饋控制環路具有良好的線壓調整率和負載調整率,且外圍設計靈活。
SP1088F可以工作在CC(恒流輸出)或CV(恒壓輸出)兩種模式,過流保護(OCP)電流值可以通過外部電流檢測電阻精確設置。
SP1088F適用于有限流要求的DC/DC開關電源,芯片采用SOP8封裝,僅需較少的外部器件。
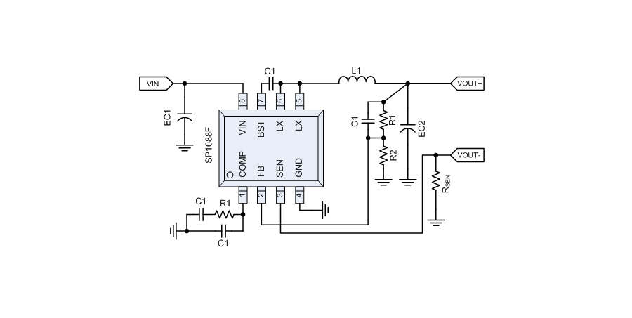
典型應用框圖
應用
● 電壓輸入范圍:9~40V
● 輸出電壓精度(Vref=1.0V):±2.0%
● CC/CV模式
● 通過外部電阻精確設置限流點;限流精度:±5%
● 過溫保護(OTP)
● 內置軟啟動時間:3ms
● 固定頻率:120KHz
● 輸入欠壓保護(典型7.5V)
● 占空比范圍:0~95%
● COMP引腳同時實現外部補償和關斷控制
● 輸出可使用陶瓷電容
● 可調整的輸出線纜壓降補償
● SOP8封裝
● 汽車充電器
● 便攜式充電設備
● 具有限流功能的通用DC/DC轉換器
樣品及購買
樣片申請
推薦產品
